বাংলাদেশ জাতীয় তথ্য বাতায়ন
অফিসের ধরণ নির্বাচন করুন
স্বায়ত্তশাসিত
মন্ত্রণালয়
মন্ত্রণালয় বিভাগ
অধিদপ্তর / বিভাগ / এজেন্সী / সংস্থা
ব্যাংক / বীমা / আর্থিক প্রতিষ্ঠান
শিক্ষা প্রতিষ্ঠান
রেজাল্ট
প্রকল্প
প্রশিক্ষণ
সরকারি মাঠ পর্যায়ের অফিস
বিদেশী দূতাবাস/মিশন
বিভাগীয় পোর্টাল
জেলা পোর্টাল
জেলা পরিষদ পোর্টাল
সিটি কর্পোরেশন পোর্টাল
উপজেলা পোর্টাল
পৌরসভা পোর্টাল
ইউনিয়ন পোর্টাল
দেখুন
অনুসন্ধান
Sunday April 2026
হটলাইন
English
মেনু নির্বাচন করুন
আমাদের সম্পর্কে
আমাদের সম্পর্কে
সাংগঠনিক কাঠামো
মিশন ও ভিশন
ভবিষ্যৎ পরিকল্পনা
এক নজরে
সাম্প্রতিক কর্মকান্ড
কর্মকর্তা
তথ্য প্রদানকারী কর্মকর্তা
অফিস সম্পর্কিত
আমাদের অর্জনসমূহ
আমাদের সেবা
আমাদের সেবা
ডাউনলোড
প্রশিক্ষণ ও পরামর্শ
সেবাসমূহ
সেবার তালিকা
সেবাকুঞ্জ
সিটিজেন চার্টার
কী সেবা কিভাবে পাবেন
পরিদর্শন
ইউনিয়ন অফিস পরিদর্শন
ইউনিয়নসমূহ
প্রকল্প পরিদর্শন
ঊর্ধ্বতন অফিস
ঊর্ধ্বতন অফিস
জেলা নির্বাচন অফিস, জামালপুর
আঞ্চলিক নির্বাচন কর্মকর্তার কার্যালয়, ময়মনসিংহ বিভাগ
গ্যালারি
ই-সেবা
ই-সেবা
জাতীয় পরিচয়পত্র
যোগাযোগ
যোগাযোগ
অফিস যোগাযোগ
যোগাযোগ ম্যাপ
মতামত ও পরামশ
মতামত ও পরামশ
মতামত ও পরামর্শ
আরও
সংক্ষিপ্ত
উপজেলা নির্বাচন অফিস
এই কনটেন্টটি শেয়ার করতে ক্লিক করুন
আপনার মতামত প্রদান করুন
আপনার মতামত প্রদান করুন
আপনার নাম
নাম অবশ্যই দিতে হবে
আপনার ইমেইল
সঠিক ইমেইল দিন
আপনার যোগাযোগ নম্বর
সঠিক ফোন নম্বর দিন (যেমন 017XXXXXXXX)
আপনার মতামত
মতামত কমপক্ষে ২০ অক্ষরের হতে হবে
Attachment (jpg, jpeg, png, pdf • max 2 MB)
Invalid file. Allowed: JPG, JPEG, PNG, PDF up to 2MB
জমা দিন
সেবা এবং ধাপ
এডভান্সড অপশনগুলো দেখান
গ্রুপ অনুসারে
কিছুই না
শিরোনাম
পৃষ্ঠা আইটেম
১০
২০
৫০
১০০
নং
শিরোনাম
সেবার ধাপ
কার্যকলাপ
১
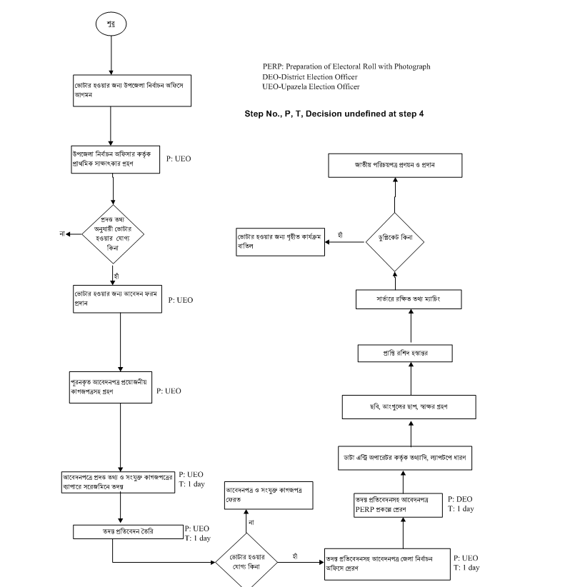
প্রবাসীদেরছবিসহভোটারতালিকায়নিবন্ধনকরা
দেখুন
২
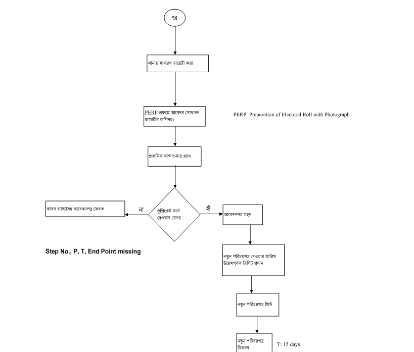
জাতীয় পরিচয়পত্র হারিয়ে গেলে ডুপ্লিকেট কার্ড পাওয়ার উপায় সম্পর্কে তথ্য দিয়ে সহায়তা করা
দেখুন
৩
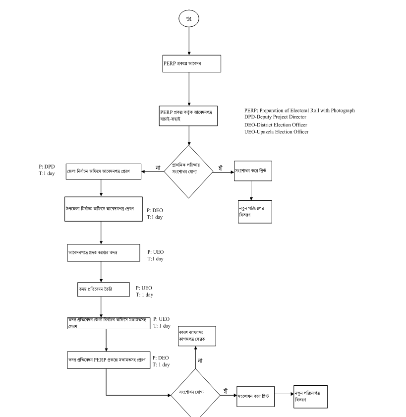
ছবিসহ ভোটার তালিকা ও জাতীয় পরিচয়পত্র সংশোধনের কাজে সহায়তা করা
দেখুন
১
পৃষ্ঠায় যান
আর্কাইভ দেখুন
প্রকাশিত দেখুন
দেখছেন ১ থেকে ৩ পর্যন্ত, মোট ৩ এন্ট্রি
এই কনটেন্টটি শেয়ার করতে ক্লিক করুন
আপনার মতামত প্রদান করুন
আপনার মতামত প্রদান করুন
আপনার নাম
নাম অবশ্যই দিতে হবে
আপনার ইমেইল
সঠিক ইমেইল দিন
আপনার যোগাযোগ নম্বর
সঠিক ফোন নম্বর দিন (যেমন 017XXXXXXXX)
আপনার মতামত
মতামত কমপক্ষে ২০ অক্ষরের হতে হবে
Attachment (jpg, jpeg, png, pdf • max 2 MB)
Invalid file. Allowed: JPG, JPEG, PNG, PDF up to 2MB
জমা দিন
এক্সেসিবিলিটি
ফন্ট বৃদ্ধি
ফন্ট হ্রাস
মনোক্রোম
ইনভার্ট
বড় কার্সর
লিঙ্ক হাইলাইট
শিরোনাম হাইলাইট
পড়ার গাইড
রিসেট
স্ক্রিন রিডার ডাউনলোড করুন
কন্টেন্টে চলে যান
এক্সেসিবিলিটি মেনুতে যান